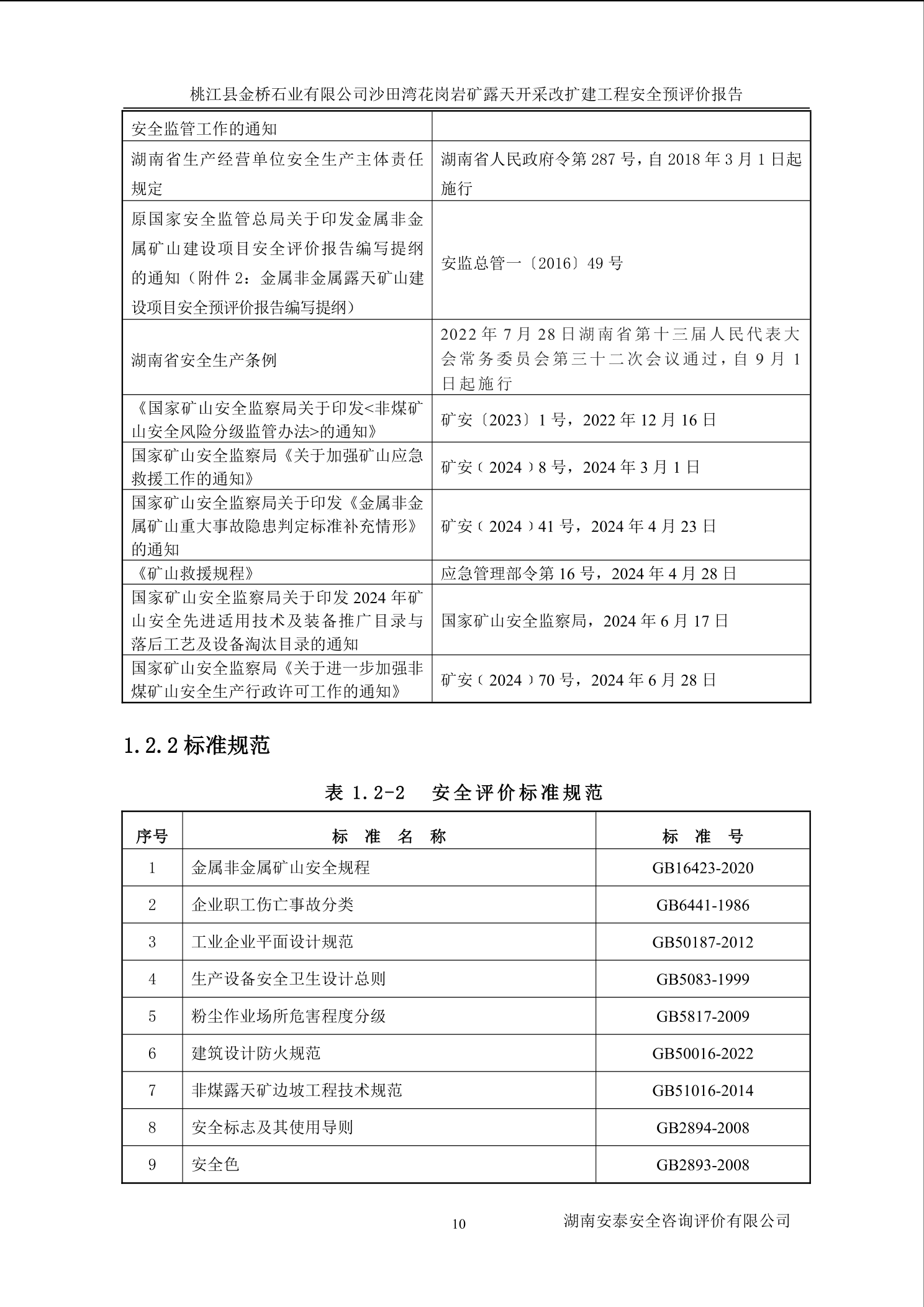
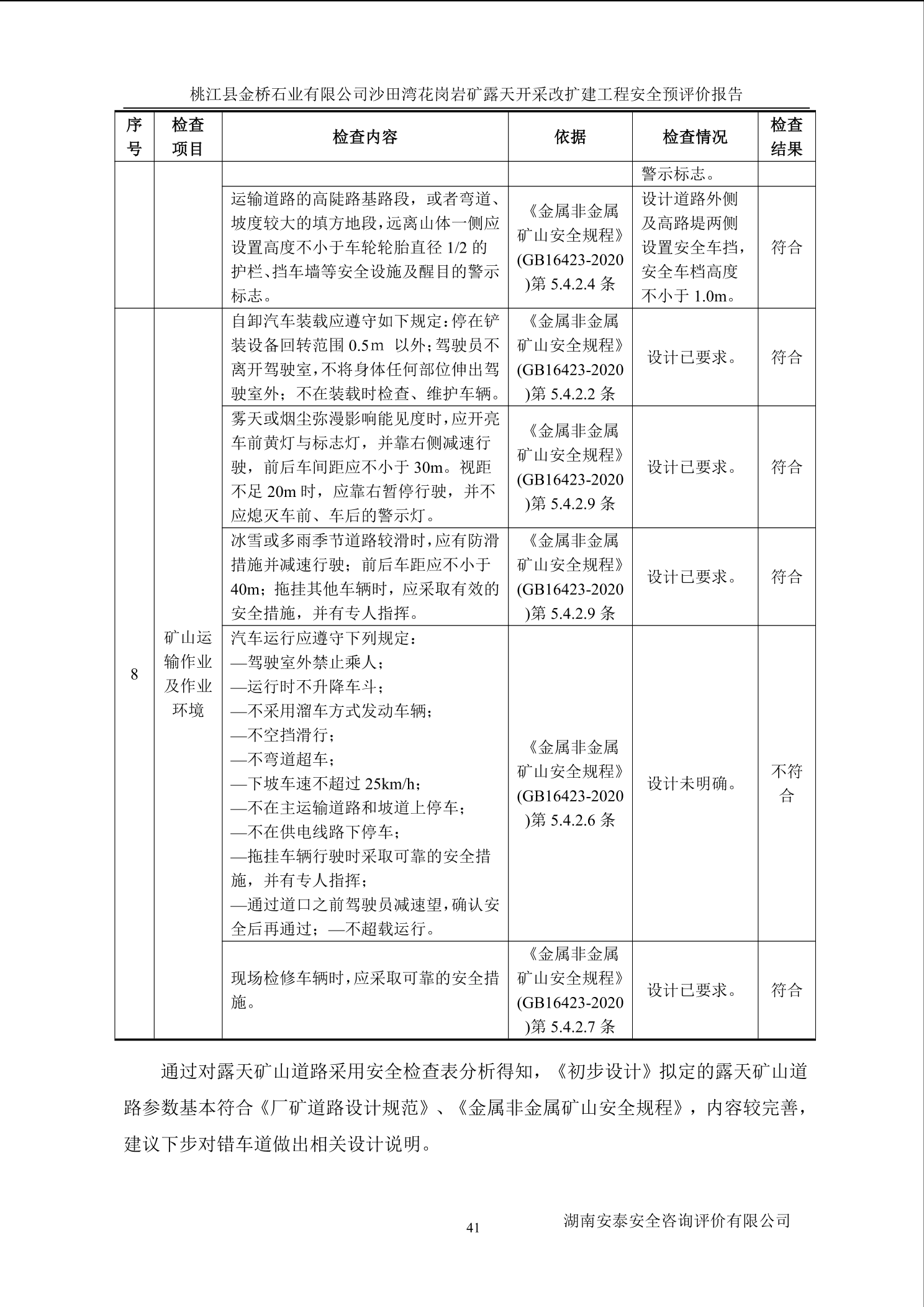
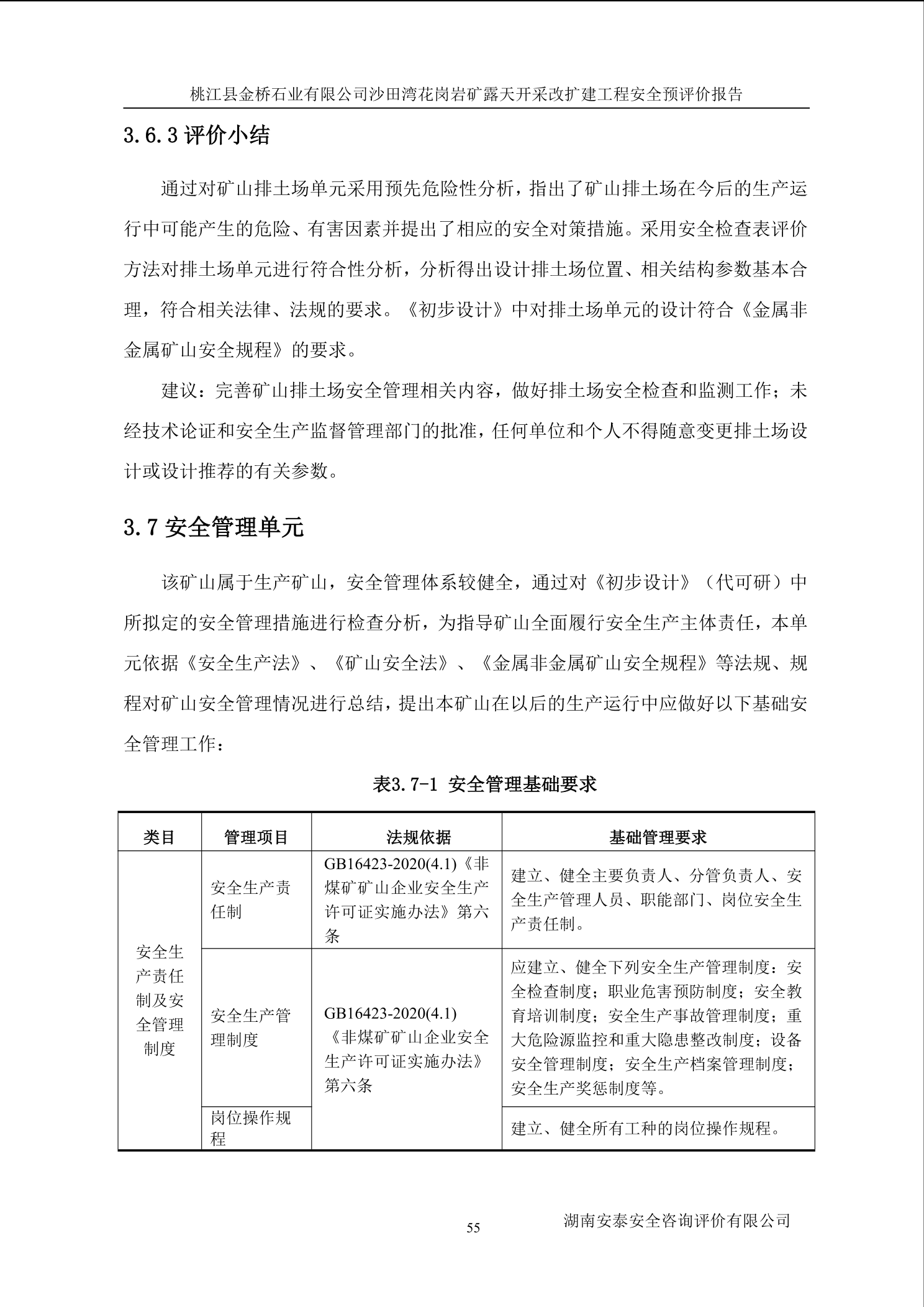
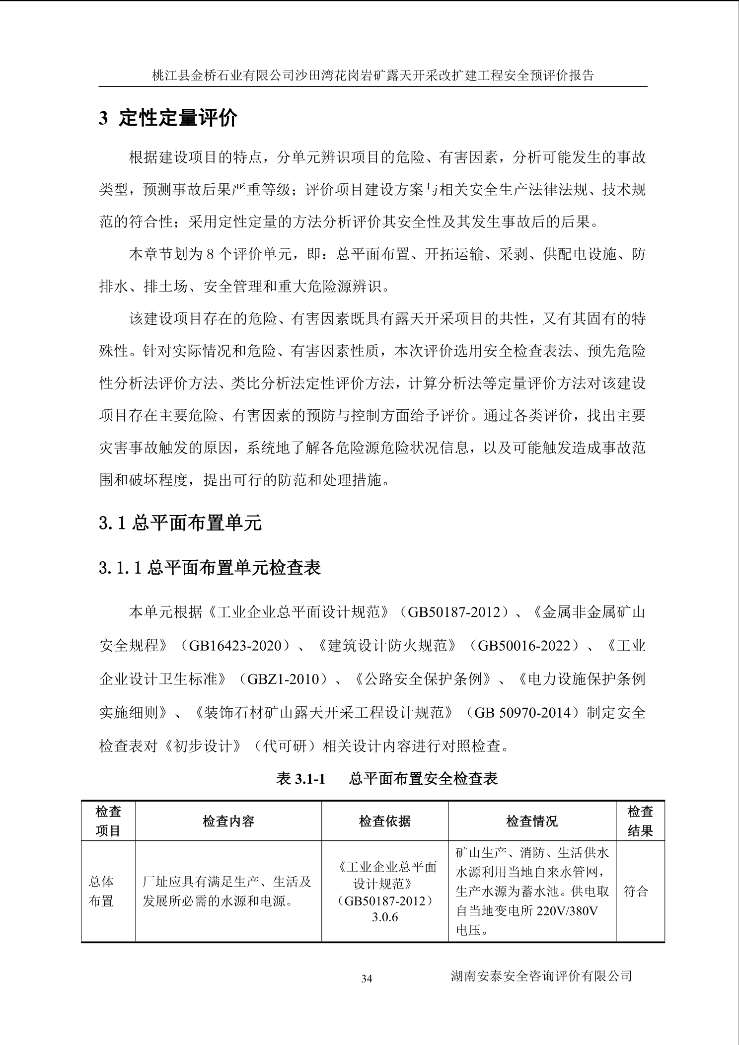
桃江县金桥石业有限公司沙田湾花岗岩矿改扩建工程安全预评价报告
发布时间:2025-05-09 10:32 作者: 来源:益阳市应急管理局 浏览次数: 字体:【大】 【中】 【小】












































































































































扫一扫在手机打开当前页