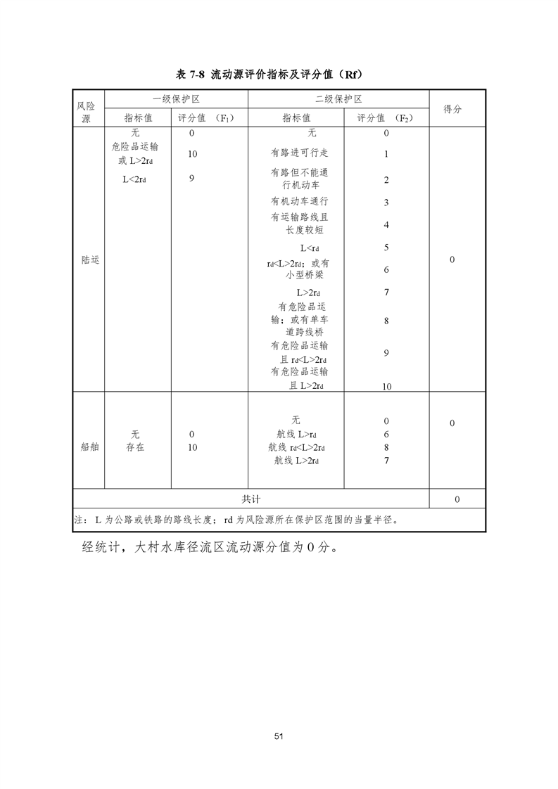
益阳市大村水库饮用水水源突发环境应急预案
发布时间:2022-06-10 16:48 作者: 来源:益阳市生态环境局 浏览次数: 字体:【大】 【中】 【小】




















































































扫一扫在手机打开当前页