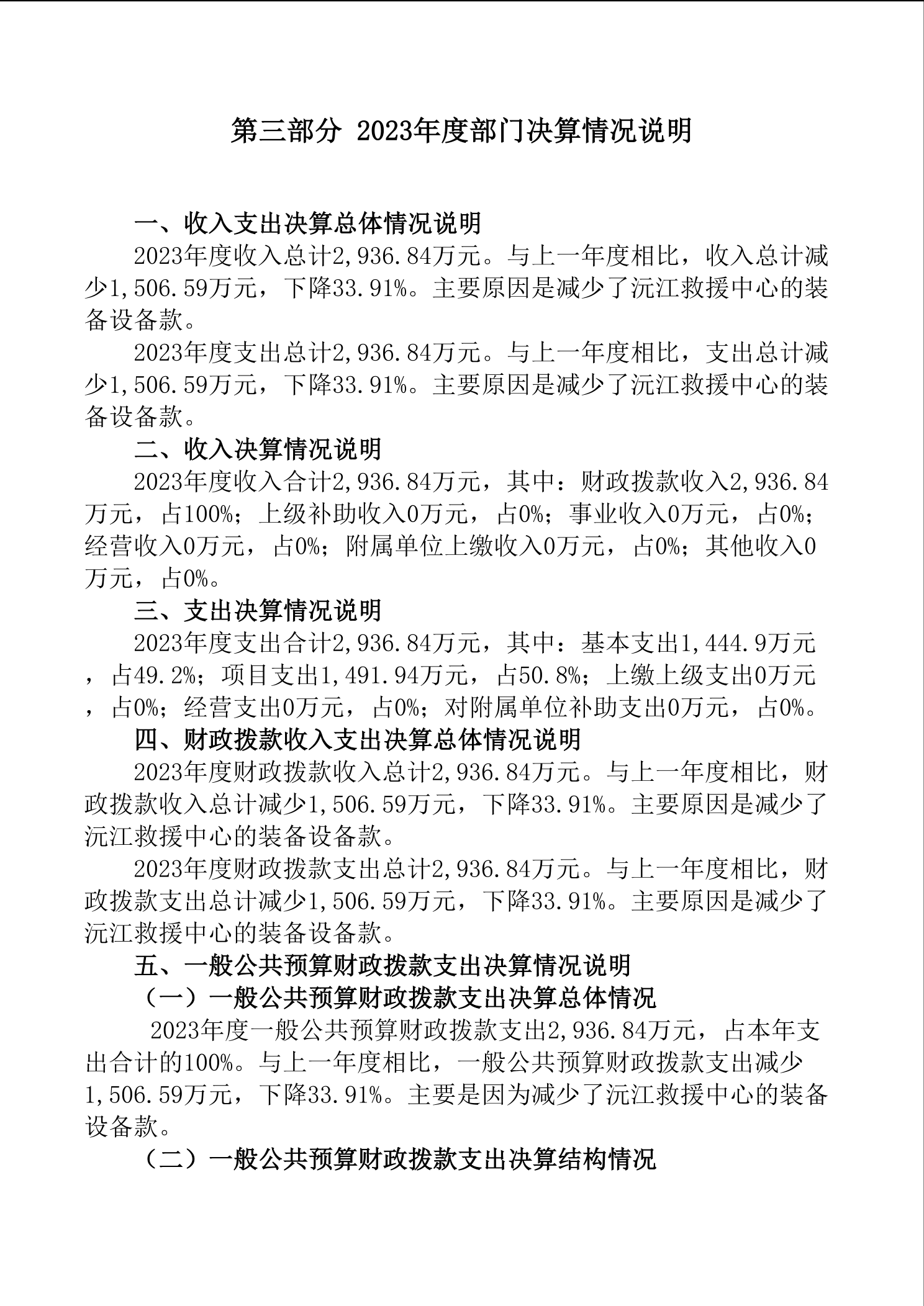
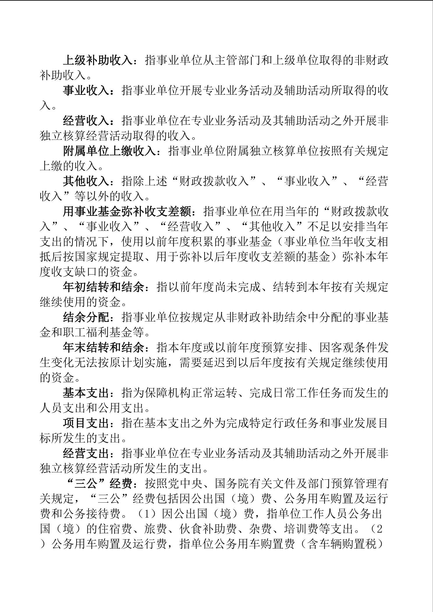
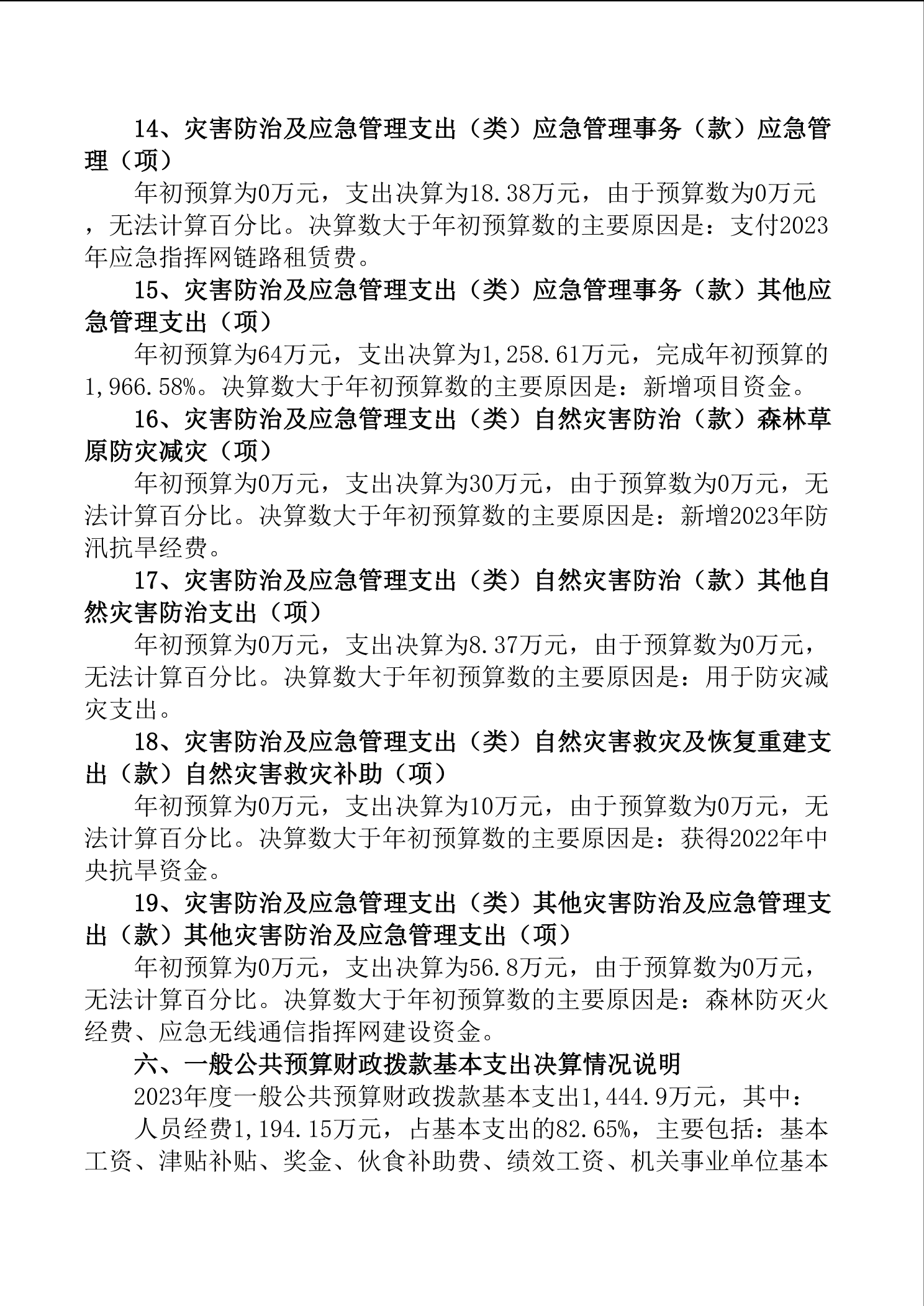
当前位置:
首页
>
政务公开
>
财务公开
益阳市应急管理局本级2023年部门决算公开说明
发布时间:2024-09-27 10:16
作者:
来源:益阳市应急管理局
浏览次数:
字体:
【大】
【中】
【小】
益阳市应急管理局2023年度部门绩效自评报告.doc
益阳市应急管理局2023年度市级专项资金绩效自评报告.doc
扫一扫在手机打开当前页
打印
关闭