当前位置:
首页
>
政务公开
>
行政执法
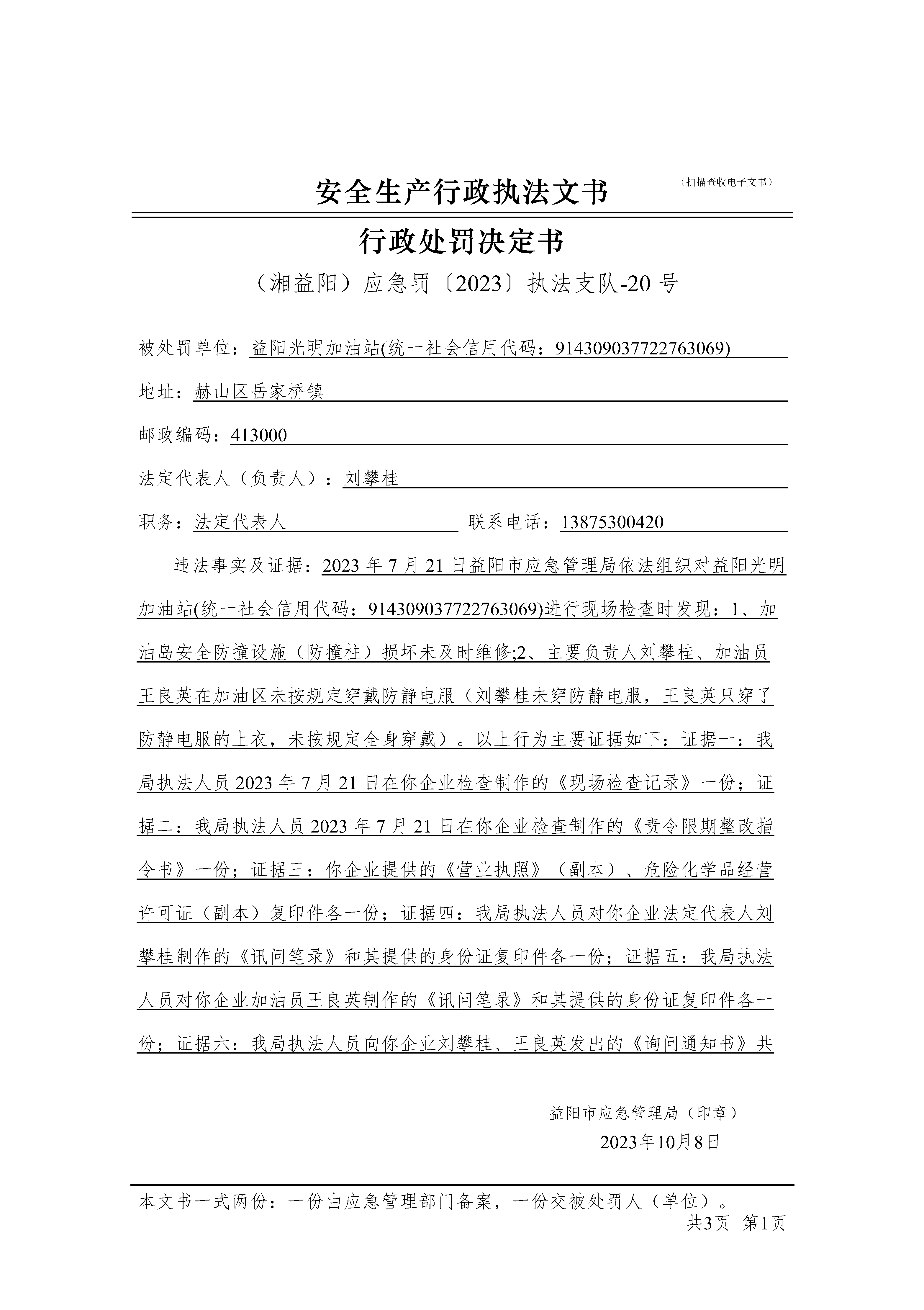
(湘益阳)应急罚〔2023〕执法支队-20 号
发布时间:2023-10-10 17:14
作者:
来源:益阳市应急管理局
浏览次数:
字体:
【大】
【中】
【小】
扫一扫在手机打开当前页
打印
关闭